北京人才发展战略研究院
北京人才发展战略研究院
数据库登录
  • 首页
  • 政策
  • 成果
    成果
    • 全部
    • 规划研究
    • 政策研究
    • 队伍研究
    • 体制机制研究
    • 国内比较研究
    • 国际跟踪研究
    • 发表论文
    • 指数报告
    • 人才蓝皮书
    • 人才白皮书
  • 榜单
    榜单
    • 全部
    • 国际人才榜单
    • 国内高水平人才榜单
    • 国家(地区)榜单
    • 学科及机构榜单
  • 团队
    团队
    • 理事会
    • 首都人才战略咨询委员会
    • 院务会
    • 名誉院长/副院长
    • 特聘专家
    • 政策理论部
    • 战略规划部
    • 人才开发部
    • 交流合作部
    • 综合服务部
  • 资讯
    资讯
    • 全部
    • 中欧人才论坛专题页
    • 论坛会议
    • 北京专家联谊会
    • 北京人才沙龙
    • 研究动态
  • 关于我们
  • 联系我们
    联系我们
    • 招聘信息
    • 联系方式
数据库登录 EN
资讯

资讯

  • 全部
  • 论坛会议
  • 北京专家联谊会
  • 北京人才沙龙
  • 研究动态
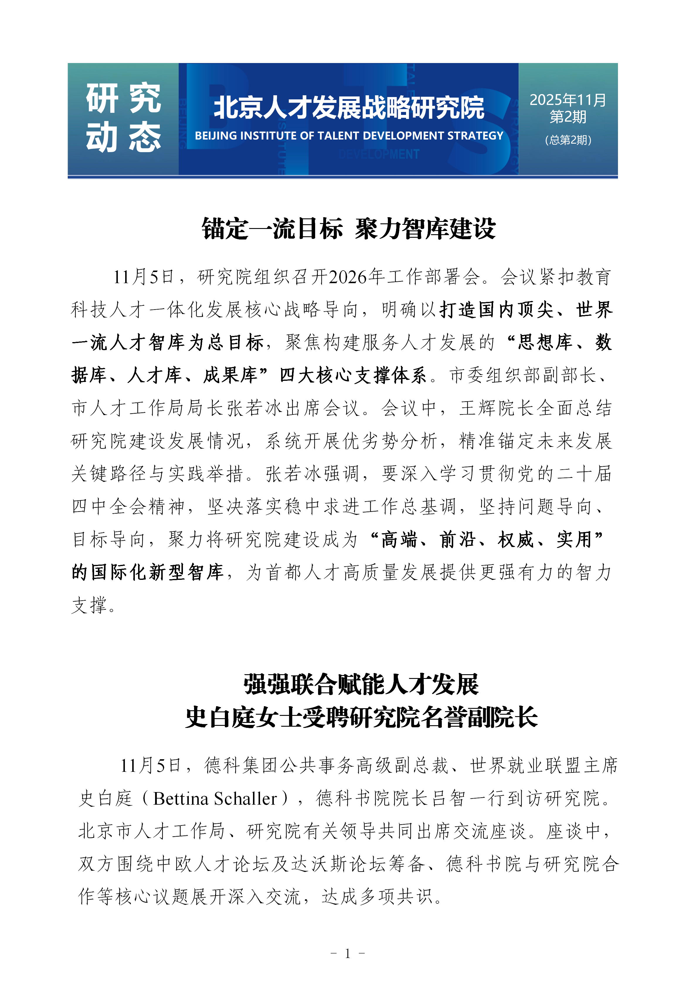
活动北京人才沙龙

2025年第2期(总第2期)

2025-12-05 15:05

251201-人才院简报-05(正式打印)_01.png251201-人才院简报-05(正式打印)_02.png251201-人才院简报-05(正式打印)_03.png251201-人才院简报-05(正式打印)_04.png251201-人才院简报-05(正式打印)_05.png251201-人才院简报-05(正式打印)_06.png251201-人才院简报-05(正式打印)_07.png

  • 上一篇:2025年第3期(总第3期)

  • 下一篇:2025年第1期(总第1期)

北京人才发展战略研究院 (2019-)All rights reserved. 版权声明  
京ICP备2023021437号-3
京公网安备11010202010951号